旅行社设立许可
为了规范旅游业务经营行为,加强旅行社经营管理,根据《中华人民共和国旅游法》规定,在中华人民共和国境内从事旅游经营业务的,应当取得旅行社设立许可。
一、概述
旅行社,世界旅游组织给出的定义为“零售代理机构向公众提供关于可能的旅行、居住和相关服务,包括服务酬金和条件的信息。根据《中华人民共和国旅游法》规定,在中华人民共和国境内从事旅游经营业务的,应当取得旅行社设立许可。
二、受理条件
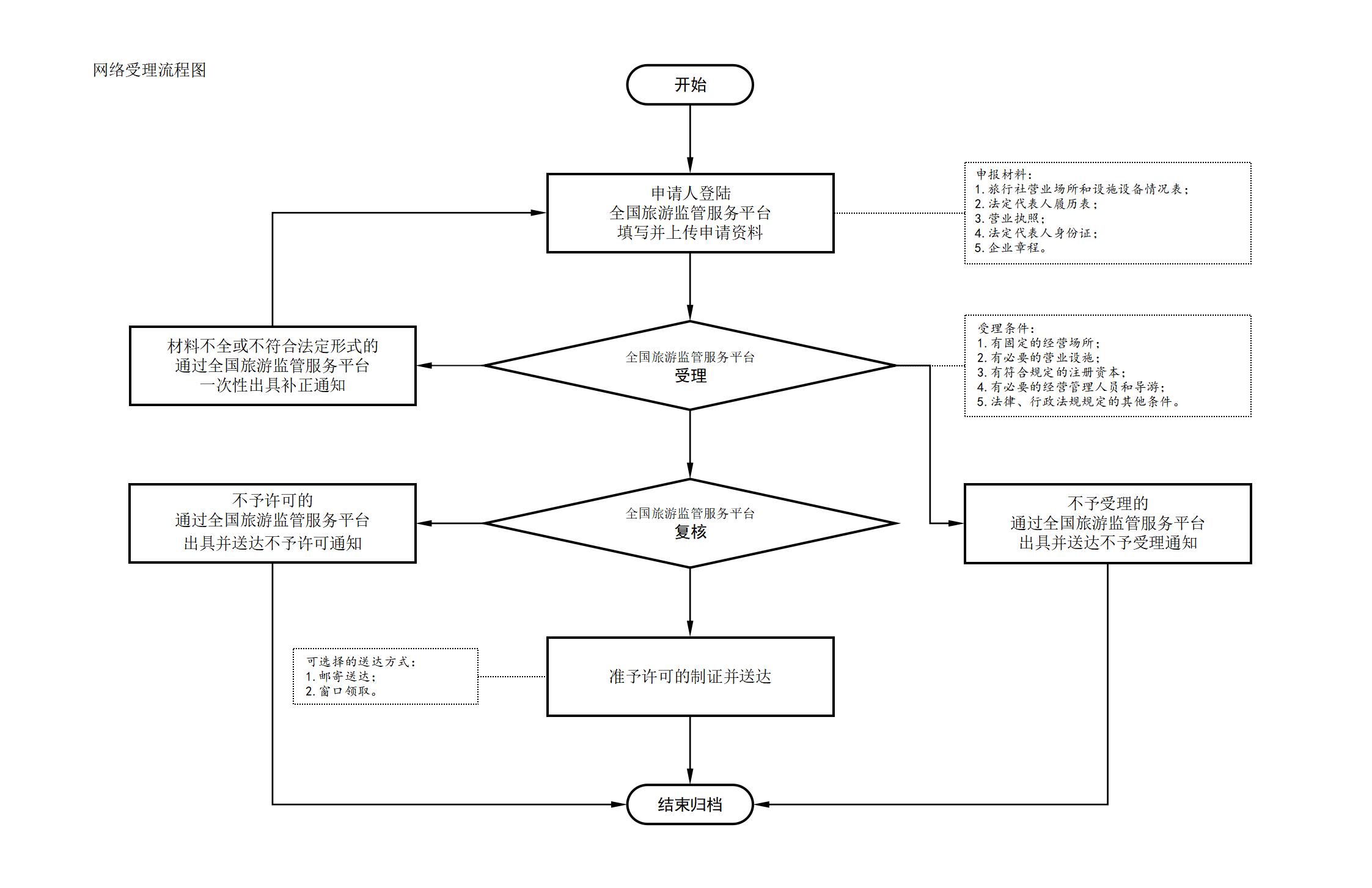
(1)有固定的经营场所
(2)有必要的营业设施
(3)由符合规定的注册资本
(4)有必要的经营管理人员和导游
(5)法律、行政法规规定的其他条件
三、申报材料
①旅行社营业场所和设施设备情况表
②法定代表人履历表
③营业执照
④法人身份证
⑤企业章程
四、政策文件
《中华人民共和国旅游法》《旅行社条例》
五、办理流程

六、常见问题
办理时间
上午9:00-12:00;下午13:30-17:30(全年工作时间,节假日除外)


闽公网安备号: